山东兴元新能源科技有限公司年产2万吨锂电涂碳铝箔项目(一期)于2023年7月31日取得山东省建设项目备案证明(项目代码2307-370983-04-01-509563),于2023年11月29日取得肥城市行政审批服务局出具的《关于山东兴元新能源科技有限公司年产2万吨锂电涂碳铝箔项目节能报告的审查意见》(肥审批能审书〔2023〕16号),项目已于2025年11月建成开始试运行,2026年4月编制完成节能验收报告,本项目节能验收主要结论如下:
1 建设方案
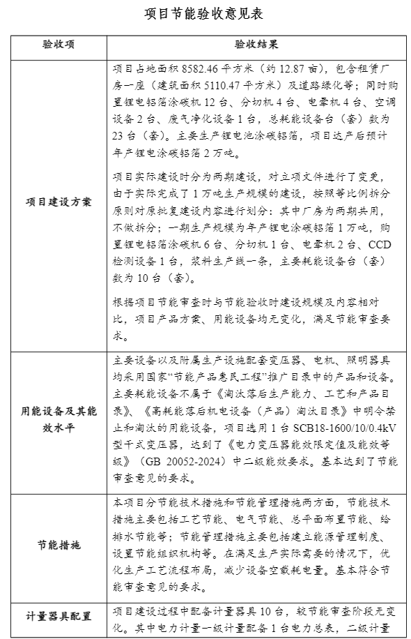
项目占地面积8582.46平方米(约12.87亩),包含租赁厂房一座(建筑面积5110.47平方米)及道路绿化等;同时购置锂电铝箔涂碳机12台、分切机4台、电晕机4台、空调设备2台、废气净化设备1台,总耗能设备台(套)数为23台(套)。主要生产锂电池涂碳铝箔,项目达产后预计年产锂电涂碳铝箔2万吨。
项目实际建设时分为两期建设,对立项文件进行了变更,由于实际完成了1万吨生产规模的建设,按照等比例拆分原则对原批复建设内容进行划分:其中厂房为两期共用,不做拆分;一期生产规模为年产锂电涂碳铝箔1万吨,购置锂电铝箔涂碳机6台、分切机1台、电晕机2台、CCD检测设备1台,浆料生产线一条,主要耗能设备台(套)数为10台(套)。
根据项目节能审查时与节能验收时建设规模及内容相对比,项目产品方案、用能设备均无变化,满足节能审查要求。
2 主要用能设备及其能效水平
主要设备以及附属生产设施配套变压器、电机、照明器具均采用国家“节能产品惠民工程”推广目录中的产品和设备。主要耗能设备不属于《淘汰落后生产能力、工艺和产品目录》、《高耗能落后机电设备(产品)淘汰目录》中明令禁止和淘汰的用能设备,项目选用1台SCB18-1600/10/0.4kV型干式变压器,达到了《电力变压器能效限定值及能效等级》(GB 20052-2024)中二级能效要求。基本达到了节能审查意见的要求。
3 节能措施
本项目分节能技术措施和节能管理措施两方面,节能技术措施主要包括工艺节能、电气节能、总平面布置节能、给排水节能等;节能管理措施主要包括建立能源管理制度、设置节能组织机构等。在满足生产实际需要的情况下,优化生产工艺流程布局,减少设备空载耗电量。基本符合节能审查意见的要求。
4 能源计量器具
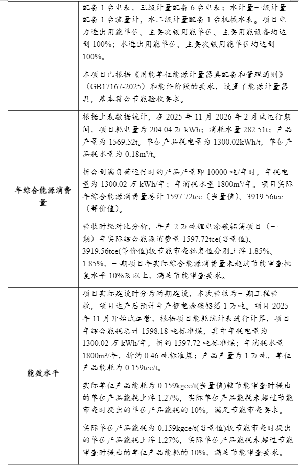
项目建设过程中配备计量器具10台,较节能审查阶段无变化。其中电力计量一级计量配备1台电力总表,二级计量配备1台电表,三级计量配备6台电表;水计量一级计量配备1台流量计,水二级计量配备1台机械水表。项目电力进出用能单位、主要次级用能单位、主要用能设备均达到100%;水进出用能单位、主要次级用能单位均达到100%。
本项目已根据《用能单位能源计量器具配备和管理通则》(GB17167-2025)和能评阶段的要求,设置了能源计量器具,基本符合节能验收要求。
5 项目年综合能源消费量
根据上表数据统计,在2025年11月-2026年2月试运行期间,项目耗电量为204.04万kWh;消耗水量282.51t;产品产量为1569.52t。单位产品耗电量为1300.02kWh/t,单位产品耗水量为0.18m³/t。
折合到满负荷运行时的产品产量即10000吨/年时,年耗电量为1300.02万kWh/年;年消耗水量1800m³/年。项目实际年综合能源消费量总计1597.72tce(当量值)、3919.56tce(等价值)。
验收时经对比分析,年产2万吨锂电涂碳铝箔项目(一期)年实际综合能源消费量1597.72tce(当量值)、3919.56tce(等价值)较节能审查批复值分别上浮1.85%、1.85%,一期项目年实际综合能源消费量未超过节能审查批复水平10%及以上,满足节能审查要求。
6 项目能效水平
项目实际建设时分为两期建设,本次验收为一期工程验收,项目达产后预计年产锂电涂碳铝箔1万吨。项目2025年11月开始试运营,根据项目能耗统计表进行计算,项目年综合能耗总计1598.18吨标准煤,其中年耗电量为1300.02万kWh/年,折约1597.72吨标准煤;年消耗水量1800m³/年,折约0.46吨标准煤;产品产量为1万吨,单位产品能耗为0.159tce/t。
实际单位产品能耗为0.159kgce/t(当量值)较节能审查时提出的单位产品能耗上浮1.27%,实际单位产品能耗未超过节能审查时提出的单位产品能耗的10%,满足节能审查要求。
实际单位产品能耗为0.159kgce/t(当量值)较节能审查时提出的单位产品能耗上浮1.27%,实际单位产品能耗未超过节能审查时提出的单位产品能耗的10%,满足节能审查要求。
7 项目碳排放评价
项目现阶段已经完成一期建设,已试运行,依据《工业企业温室气体排放核算和报告通则》及《工业其他行业温室气体排放核算与报告要求》等标准,本项目碳排放量计算为净购入电力产生的CO2排放量,项目净购入电力为1300.02万kWh,实际项目碳排放总量为8048.42tCO2。
本项目一期实际验收时碳排放总量8048.42tCO2较节能审查批复值7902.13tCO2上浮1.85%,一期项目实际碳排放总量未超过节能审查批复水平10%及以上,满足节能审查要求。



公示期:2026年4月14日–4月24日。
2026年4月14日
