山东农大肥业科技股份有限公司天然气锅炉建设项目于2025年6月16日取得山东省建设项目备案证明(项目代码2506-370983-04-01-692758),于2025年6月6日出具关于《关于山东农大肥业科技股份有限公司天然气锅炉建设项目》的不单独进行节能审查的固定资产投资项目能耗说明和节能承诺,项目已于2025年12月建成开始试运行,2026年2月编制完成节能验收报告,本项目节能验收主要结论如下:
1、建设方案
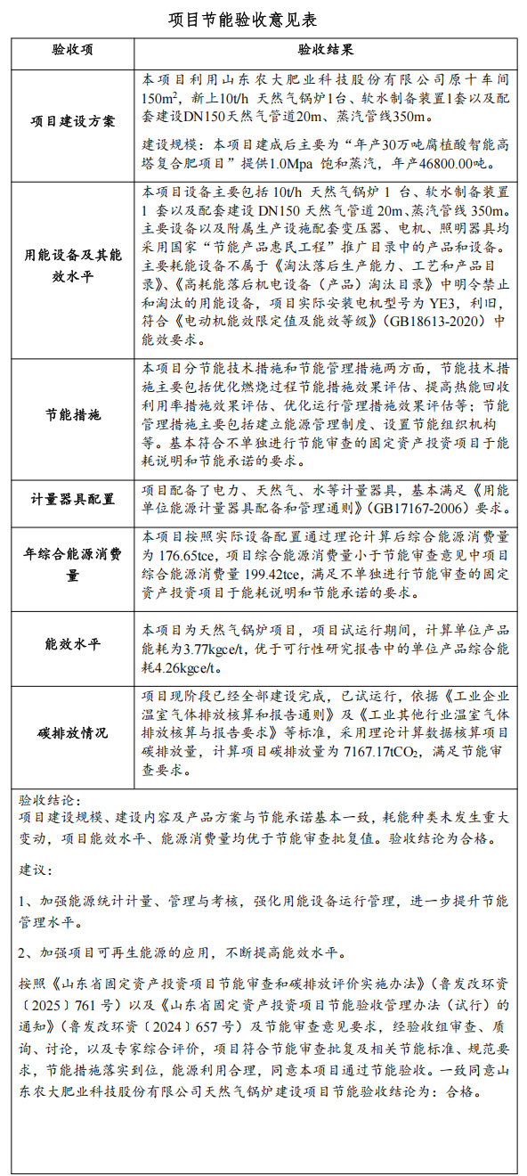
本项目利用山东农大肥业科技股份有限公司原十车间150m2,新上10t/h天然气锅炉1台、软水制备装置1套以及配套建设DN150天然气管道20m、蒸汽管线350m
2、主要用能设备及其能效水平
本项目设备主要包括10t/h 天然气锅炉1 台、软水制备装置1 套以及配套建设DN150天然气管道20m、蒸汽管线350m。主要设备以及附属生产设施配套变压器、电机、照明器具均采用国家“节能产品惠民工程”推广目录中的产品和设备。主要耗能设备不属于《淘汰落后生产能力、工艺和产品目录》、《高耗能落后机电设备(产品)淘汰目录》中明令禁止和淘汰的用能设备。
3、节能措施
本项目分节能技术措施和节能管理措施两方面,节能技术措施主要包括优化燃烧过程节能措施效果评估、提高热能回收利用率措施效果评估、优化运行管理措施效果评估等;节能管理措施主要包括建立能源管理制度、设置节能组织机构等。基本符合不单独进行节能审查的固定资产投资项目于能耗说明和节能承诺的要求 。
4、能源计量器具
能源计量是能源管理工作的重要保证,按照国家有关规定,企业配备了满足管理需要的能源计量器具,并制定和实施有关文件,对计量器具的购置、安装、维护和定期检定实行管理,保证其准确可靠。验收组分别对该项目电力、天然气、水等计量器具的一、二、三级计量进行现场核实。基本满足《用能单位能源计量器具配备和管理通则》(GB17167-2006)规定,满足能源统计、监测及计量仪器仪表配置要求。基本符合不单独进行节能审查的固定资产投资项目于能耗说明和节能承诺的要求。
- 项目年综合能源消费量
本项目按照实际设备配置通过理论计算后综合能源消费量为176.65tce,项目综合能源消费量小于节能审查意见中项目综合能源消费量199.42tce,满足不单独进行节能审查的固定资产投资项目于能耗说明和节能承诺的要求。
- 项目能效水平
本项目天然气锅炉项目,项目试运行期间,计算单位产品能耗为3.77kgce/t,优于可行性研究报告中的单位产品综合能耗4.26kgce/t。
7、项目碳排放评价
项目现阶段已经全部建设完成,已试运行,依据《工业企业温室气体排放核算和报告通则》及《工业其他行业温室气体排放核算与报告要求》等标准,采用理论计算数据核算项目碳排放量,计算项目碳排放量为7167.17tCO2,满足节能审查要求。

公示期:2026 年 2 月 25 日至 3 月 9 日。
2026 年 2 月 25 日
